2026无人机行业风向:从野蛮生长到合规生态的重塑
回溯无人机行业发展的十年光影,早期的农用无人机生态尚处于“蛮荒期”。彼时的飞手们常在广袤的柑橘园或稻田中穿梭,为了追求作业效率,往往忽视了设备物理极限与安全红线之间的微妙边界。那种在田间地头随意调试、甚至为了节省人力而进行高危操作的场景,曾是行业内公开的秘密。然而,随着重庆奉节柑橘园那起违规载人飞行事件的爆发,这种野蛮生长的时代正式宣告终结。
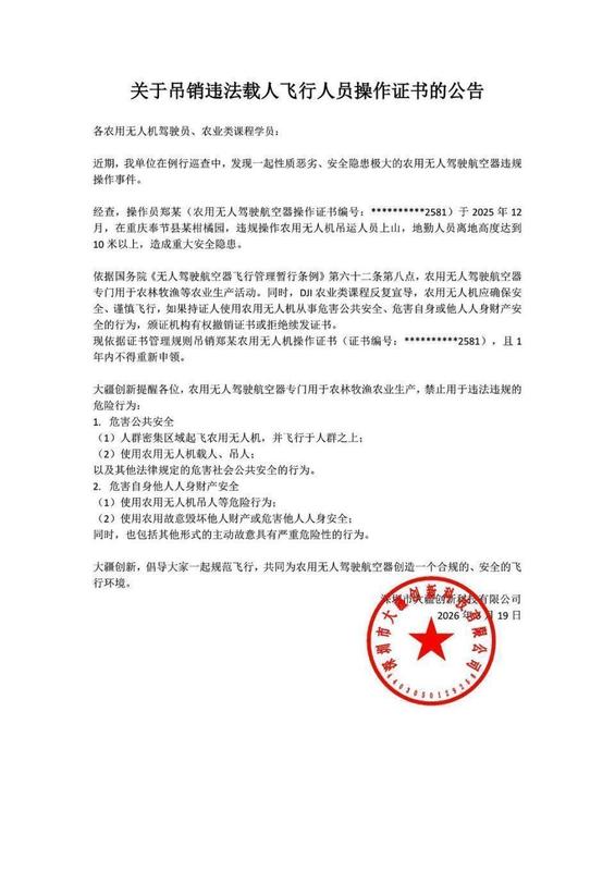
那场发生于2025年末的违规操作,不仅是行业监管史上的一次震荡,更是一面照妖镜。当无人机桨叶在离地十米的高空疯狂旋转,下方悬挂着毫无防护的作业人员,这种视物理法则于无物的行为,瞬间突破了技术应用的底线。大疆创新作为行业规则的制定者之一,迅速做出反应,吊销涉事飞手操作证并禁飞禁考一年。这一决策不仅仅是针对个人的惩罚,更是对行业底层逻辑的一次强制修正。
从技术极客视角审视,无人机载重与动力系统的设计初衷,完全是为农业生产资料的喷洒与运输服务,而非作为载人升降机。飞手为了贪图短暂的便利,无视设备荷载限制与动力冗余,这种行为在工程学上无异于自杀。事件背后折射出的,是行业对设备边界认知的极度匮乏,以及对安全冗余概念的轻视。任何试图挑战航空物理规则的行为,最终都将遭到技术的反噬。
合规化操作并非束缚生产力的枷锁,而是确保生产力持续释放的底座。每一位持证飞手在接受培训时,都应当重温《无人驾驶航空器飞行管理暂行条例》的核心精神。这不仅涉及法律层面的合规,更关乎在作业过程中对气流稳定性、设备金属疲劳度、电池电压衰减等关键技术参数的实时监控。只有将安全红线内化为肌肉记忆,才能在瞬息万变的作业环境中保持冷静。
构建行业安全防护闭环
建立全流程的作业安全管理体系,是杜绝此类恶性违规事件的根本路径。飞手应当在每次起飞前,强制执行设备自检程序,确认载荷参数在安全范围内,并建立起作业现场的物理隔离区,确保任何非作业人员远离起降点。
强化数据驱动的安全预警机制,利用无人机自带的飞行日志记录功能,对每一次异常飞行行为进行回溯分析。通过大疆农业等平台反馈的作业数据,可以实时监测飞手是否存在超限操作行为,从而在隐患萌芽阶段即进行干预。
深化安全教育培训的实操性,而非仅仅停留在理论考试层面。引入针对极端违规场景的模拟训练,让每一位飞手直观感受违规操作带来的严重后果,从源头上培养对航空器的敬畏之心。
